山东疫情速报:无新增死亡病例,无新增疑似病例
022年1月10日0时至24时 ,山东省疫情速报如下:无新增确诊病例:全省范围内未报告新增本土或境外输入确诊病例。无新增死亡病例:当日未出现因新冠肺炎死亡的病例 。无新增疑似病例:未发现符合新冠肺炎疑似病例标准的患者。解除医学观察的密切接触者6人:6名与确诊病例有过密切接触的人员解除医学观察。

疫情速报(11月18日)新增确诊病例24例境外输入:16例(上海7例,广东3例,山东2例 ,辽宁、广西 、四川、云南各1例),含2例由无症状感染者转为确诊病例(广东、四川各1例) 。本土病例:8例(辽宁7例,均在大连市;河南1例 ,在郑州市),含1例由无症状感染者转为确诊病例(河南)。
月25日,日本政府正式宣布全面解除全国紧急事态宣言,自即日起生效。 以下是关键信息梳理:解除紧急事态的决策背景会议决议 5月25日 ,日本政府召开会议,综合评估当前疫情形势,认定全国范围内无需继续实施紧急事态宣言 。
新增1例 ,位于南昌市,为隔离观察的密接人员中发现,临床分型为轻型。当日新增治愈出院7例(均在南昌市)。截至2022年3月27日24时 ,全省累计报告本土确诊病例1026例,累计出院969例,累计死亡1例 ,现有本土住院确诊病例56例。境外输入确诊病例:当日无新增境外输入确诊病例 。
如看电视 、读书)进行练习,符合其“慵懒训练哲学 ”。抗疫数据新增病例:5月8日0-24时,新增本土确诊322例、无症状感染者3625例 ,数据连续6天徘徊。死亡病例:新增死亡11例,平均年龄79岁,均合并严重慢性基础疾病(如晚期肝癌、胃癌 、冠心病等)或恶性肿瘤,死亡直接原因为基础疾病或肿瘤恶化 。
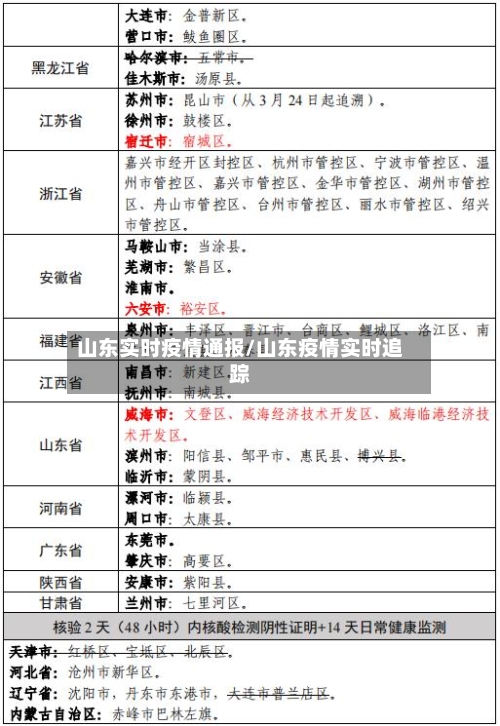
无武汉出行史 ,有确诊病例密切接触史。2月2日就诊。活动轨迹:1月31日,福山区王某被确诊新型冠状病毒感染的肺炎 。据烟台市卫生健康委员会2月1日发布的疫情速报显示,王某曾在福山区有武汉返回人员接触史 ,1月25日出现咳嗽症状就诊。
国家卫健委:昨日新增确诊病例66例,其中本土30例
月13日0—24时,全国报告新增确诊病例66例,其中境外输入36例 ,本土30例;新增无症状感染者19例,其中境外输入18例,本土1例(湖南);无新增死亡及疑似病例。新增确诊病例分布境外输入病例(36例)涉及9个省(市):福建11例 ,上海5例,云南5例,山东4例 ,四川4例,广东3例,天津2例,辽宁1例 ,陕西1例 。
月19日0—24时,全国新增确诊病例66例,其中本土病例43例 ,境外输入病例23例。
国家卫健委通报新增确诊病例7月30日,全国新增确诊病例55例,其中本土病例30例。疫情数据反映当前防控形势仍需持续关注 ,各地需严格落实常态化防控措施,防范疫情反弹风险 。奥运赛场中国健儿冲金7月31日,中国体育代表团在举重、羽毛球项目上冲击金牌。
月5日0—24时 ,国家卫健委公布新增本土确诊病例132例,具体分布及特征如下:病例分布省份及数量 河南省:64例,为本土病例比较多的省份。其中许昌市50例、郑州市5例、洛阳市4例 、周口市3例、商丘市1例、固始县1例。陕西省:63例 ,全部集中在西安市 。浙江省:5例,均在宁波市。
月8日0—24时,国家卫健委通报新增确诊病例165例,其中本土病例92例 ,境外输入病例73例。
月21日0—24时,31个省(自治区 、直辖市)和新疆生产建设兵团报告新增确诊病例77例,其中本土病例57例 ,具体分布如下:陕西:共53例,其中西安市52例、咸阳市1例 。广东:2例,均在东莞市。天津:1例 ,在西青区。广西:1例,在防城港市 。
7月12日山东省疫情最新情况通报7月12日山东省疫情最新情况通报图片
〖壹〗、月12日山东省疫情最新情况通报2022年7月12日0时至24时,全省报告新增本土确诊病例5例 ,其中临沂3例 、青岛1例,均系集中隔离点检出;泰安1例,系省外返鲁人员检测发现。新增本土无症状感染者33例 ,均在临沂,均系集中隔离点检出。新增境外输入确诊病例1例,在济南,为日本输入 。
〖贰〗、月17日0—24时 ,全国新增确诊病例125例,其中本土病例89例,境外输入病例36例。
〖叁〗、月12日6时38分 ,河北唐山市古冶区发生1级地震,震源深度10千米,系近5年来震中周边200公里内最大地震。
〖肆〗 、月5日0时至24时 ,云南省新增本土确诊病例3例、无症状感染者2例,均在瑞丽市全员核酸检测中发现,相关人员信息及处置情况如下:本土新增病例详情确诊病例(3例)病例1:女 ,47岁,缅甸籍,普通型;病例2:男 ,39岁,缅甸籍,轻型;病例3:女,38岁 ,缅甸籍,轻型 。
〖伍〗、团贷网追踪第484天核心进展:小黄狗投资人已启动回款,上周催收回款1250.71万 ,总回款预测超38亿 最新回款数据与预测上周催收回款情况7月6日至7月12日,团贷网催收回款金额为1250.71万元。结合《情况通报十六》数据,截至7月12日 ,累计追踪回款约38546亿元。因部分账户无法追踪,数据存在误差。
〖陆〗 、根据最近疫情来看,聊城市不是疫情风险区 。聊城市卫生健康委员会关于新型冠状病毒肺炎疫情情况通报。全市无确诊病例 ,无疑似病例及无症状感染者。当日全市发热门诊就0人,隔离留观0人 。根据最近疫情来看,聊城市不是疫情风险区。聊城市卫生健康委员会关于新型冠状病毒肺炎疫情情况通报。

山东疫情死了多少人
万人 。通过查询山东人民政府网了解到 ,山东疫情死了5万人,山东省,简称鲁,别名齐鲁、东鲁、海右、海岱 ,省会济南,是中国华东地区的一个沿海省份,位于中国东部沿海。
截止至2022年12月7日 ,8人。经查询山东疫情实时追踪数据显示,山东疫情死了8人 。山东省(Shandong)是中国华东地区的一个沿海省份,简称鲁 ,省会济南,全省陆域面积158万平方千米。
山东疫情死了7人。根据国家卫健委山东疫情实时追踪,2022年9月25日 ,山东疫情死亡人数为7人 。
天前山东截止到2020年2月20日,感染新型冠状肺炎的人数为540多人,治愈人数为二百五十多人 ,死亡4人,在全国来说,去除湖北疫情重灾区以外。
最新疫情通报!山东一监狱确诊207例
疫情通报核心数据2月20日,山东省新增确诊病例202例 ,其中任城监狱占200例。截至当日24时,全省累计确诊748例,累计治愈270例 ,死亡4例,现有疑似病例30例。任城监狱相关人员核酸检测共完成2077人,确诊207例(干警7例 、服刑人员200例) ,确诊人员均已采取有效治疗措施,流行病学专家正全力排查溯源 。
事件背景:2月21日,国务院联防联控机制新闻发布会通报湖北、山东、浙江3省5个监狱发生罪犯感染疫情 ,其中山东任城监狱确诊病例207人,影响重大。调查组成立:经中央批准,中央政法委组成调查组 ,成员包括中央政法委 、比较高人民检察院、公安部、司法部有关负责同志,赴山东省全面调查任城监狱新冠肺炎疫情情况。
截至2月20日24时,司法部通报全国共有湖北 、山东、浙江3个省的5个监狱发生罪犯感染疫情,具体情况如下:湖北武汉女子监狱:确诊230例 ,均为输入型病例 。湖北省汉津监狱:确诊41例,疑似9例,均为输入型病例。湖北省未成年犯管教所:疑似1例 ,为输入型病例。
推荐背景:2月19日,湖北省直机关工会发布公示,拟推荐7人为全国劳模(先进工作者)候选人 ,其中包括省监狱管理局民警姚刚 。公示期为2020年2月20日至24日。取消推荐原因:湖北于2月21日通报全省监狱系统疫情后,姚刚所在的沙洋汉津监狱发生输入型疫情,截至2月23日共确诊43人。
内地新增确诊病例创近一个月新高 ,河北辽宁再添中风险地区1月4日,内地新增本土确诊病例17例,为近一个月来单日比较高值 。其中 ,河北省新增14例,辽宁省新增3例,两地部分区域被划定为中风险地区。国家卫健委提醒公众继续做好个人防护,减少非必要聚集。
疫情通报2022年11月24日0-24时 ,宁波市新增新冠肺炎确诊病例1例、新冠病毒无症状感染者25例 。近来上述病例已闭环转运至定点医院,已排查到的密接人员均已落实相应管控措施。当日新增治愈出院病例0例,现有确诊病例65例。当日解除医学观察的无症状感染者0例 ,尚在医学观察的无症状感染者207例。
65812例!山东最新传染病疫情通报!
〖壹〗 、山东省2023年8月法定报告传染病疫情情况通报:全省共报告法定传染病23种65812例,其中17种乙类传染病报告发病31237例、死亡45人,6种丙类传染病报告34575例、未报告死亡 。甲类传染病:未报告发病 、死亡病例。
本文来自作者[mengbate]投稿,不代表良品号立场,如若转载,请注明出处:https://wak.mengbate.com/lianpin/3978.html
评论列表(4条)
我是良品号的签约作者“mengbate”!
希望本篇文章《山东实时疫情通报/山东疫情实时追踪》能对你有所帮助!
本站[良品号]内容主要涵盖:良品号,生活百科,小常识,生活小窍门,百科大全,经验网,游戏攻略,新游上市,游戏信息,端游技巧,角色特征,游戏资讯,游戏测试,页游H5,手游攻略,游戏测试,大学志愿,娱乐资讯,新闻八卦,科技生活,校园墙报
本文概览:山东疫情速报:无新增死亡病例,无新增疑似病例022年1月10日0时至24时,山东省疫情速报如下:无新增确诊病例:全省范围内未...